2026/01/23
2002
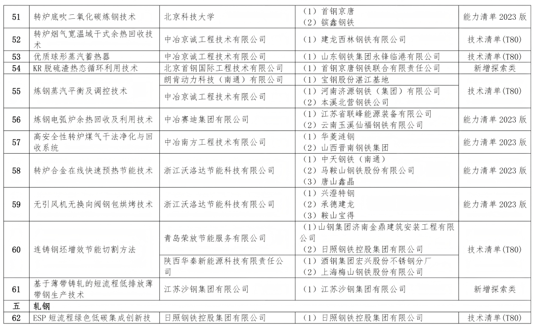
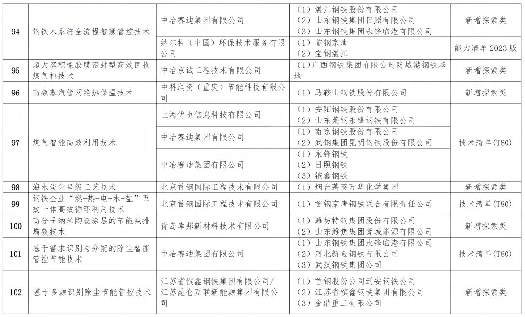
中国钢铁工业协会于近日发布钢铁极致能效工程能力清单(2025 版),北大先锋钢铁化工联产生产技术入选(第130项)。
售前咨询:010-62761818
钢化联产:010-63240138
售后服务:010-63240178
版权所有(2026) 北京北大先锋科技股份有限公司 京公网安备11010802014655号 | 京ICP备05050739号
网站地图
法律声明
数据保护申明
创新创业平台
技术支持